Blender怎么移动摄像机?Blender移动摄像机教程

使用教程 2023-07-13 10:29:52 1175 0

      今天小编为大家带来了Blender移动摄像机教程,想知道怎么做的小伙伴来看看接下来的这篇文章吧,相信一定会帮到你们的。

      Blender怎么移动摄像机?Blender移动摄像机教程

      1、首先我们进入到应用当中。

Blender怎么移动摄像机?Blender移动摄像机教程

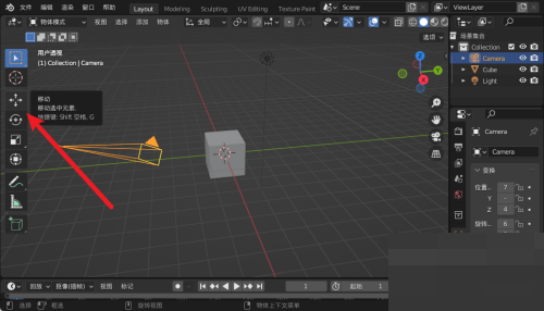
      2、然后点击移动图标或按g键。

Blender怎么移动摄像机?Blender移动摄像机教程截图

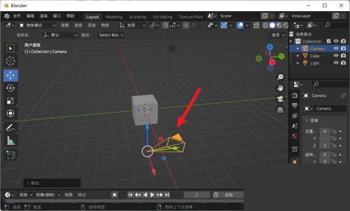
      3、最后拖动摄像机到新的位置即可。

Blender怎么移动摄像机?Blender移动摄像机教程截图

      以上这篇文章就是Blender移动摄像机教程,更多教程尽在本站。

如果没有特点说明,本站所有内容均由原创,转载请注明出处!